CHINESE
ENGLISH
SERVICE
Home
About Us
News
Products
Cases
Production
Service
Contact Us
News
2020-08-15
Training Notice
2020-03-02
High speed rescue boat launching app…
2019-11-15
Remote survey Authorization Agreemen…
2018-05-26
2018,1st lifeboat/davit service trai…
2017-12-23
2017, 3rd LIFEBOAT&DAVIT SERVICE TRA…
About Us
Company Location
Company Profile
Development
Organization
Chairman
Culture
Honor
CSR
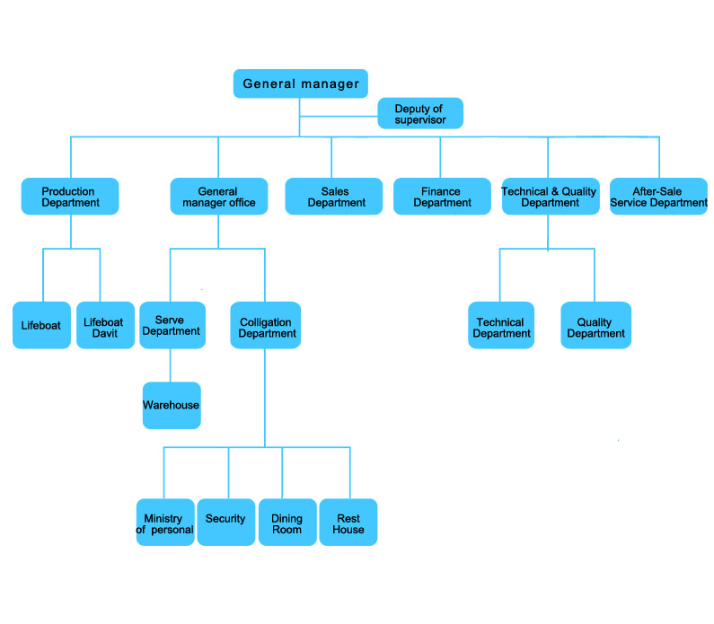
Organization
Current Location:
Home
>
About Us
AIYOUXI.COM
|
好博在线_好博(中国)
|
乐鱼网页版登录入口
|
BANDAO半岛体育·(中国)官方网站
|
XINGKONG.COM
|
乐竞官方网站
|
乐竞_乐竞(中国)
|
火狐官方网站
|
大发在线登录官网
|